
本站讯(通讯员 武璇)严重发热伴血小板减少综合征病毒(SFTSV)是一种2010年在中国首次被发现的蜱传病毒,在我国、韩国、日本及越南多有分布。其感染者常出现急性发热,伴有血小板及白细胞减少、胃肠功能紊乱等症状,严重的患者(7%-12%)会发展到多器官功能衰竭甚至死亡。SFTSV非结构蛋白(Nonstructural Proteins, NSs)对干扰素具有拮抗作用,可抑制宿主细胞的天然抗病毒反应,是SFTSV的重要毒力因子。
近日,生命科学学院王涛研究员团队在病毒学领域顶级期刊Journal of Virology在线发表题为“The SFTSV NSs protein interacts with CDK1 to induce G2 cell cycle arrest and positively regulate viral replication”的论文,证实SFTSV NSs通过与宿主蛋白依赖性激酶-1(CDK1)相互作用抑制细胞周期调控复合物的形成及进入细胞核,进而诱导细胞G2/M期阻滞并促进病毒复制。
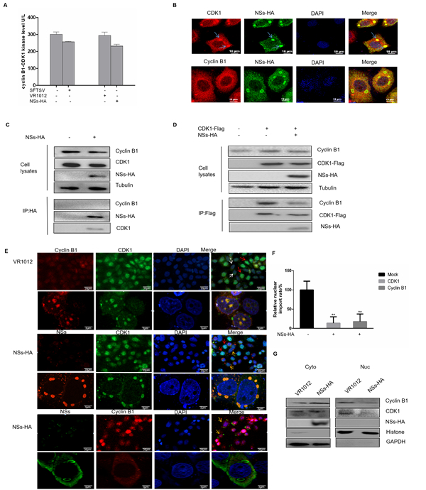
该团队首先观察到感染SFTSV后,宿主细胞周期阻滞在G2/M期,且G2/M期细胞周期阻滞对SFTSV吸附和进入无影响,但显著促进SFTSV增殖。该团队发现SFTSV通过病毒复制非依赖方式诱导G2/M期细胞周期阻滞,提示非结构蛋白NSs发挥重要作用。随后研究表明,NSs可通过与CDK1形成包涵体依赖性的相互作用,竞争性抑制宿主周期蛋白cyclin B1与CDK1复合物的形成,阻止cyclin B1-CDK1复合物进入细胞核,从而诱导细胞周期阻滞。同时他们发现CDK1功能丧失突变体的表达逆转了NSs对细胞周期的抑制作用,提示该蛋白是一个潜在的抗病毒靶点。

NSs抑制cyclin B1-CDK1复合物的形成及入核
本研究中,王涛及其团队发现SFTSV主要毒力因子NSs调控宿主细胞周期,促进病毒复制的新功能,并对该功能的分子机制进行了详细阐述。

SFTSV非结构蛋白NSs诱导细胞G2/M期阻滞示意图
王涛课题组研究助理刘思华是论文第一作者,王涛研究员和天津大学环境科学与工程学院王志云副教授为论文共同通讯作者。此项目得到了国家重点研发计划(2017YFA0205102)、国家自然科学基金面上项目(31270201)、天津市自然科学基金(16JCQNJC08800,18JCZDJ34500)的支持。
论文链接https://jvi.asm.org/content/early/2019/12/12/JVI.01575-19.long
王涛,天津大学生命科学学院研究员,博士生导师,天津大学生物安全战略研究中心兼职教授,中国生物医学工程学会纳米医学与工程分会委员,《病毒学报》、《中华实验和临床病毒学杂志》编委。课题组研究方向病毒学、免疫学、合成生物学与生物安全。
(编辑 赵习钧 陈铮杰)