近日,由天津大学、美国约翰斯霍普金斯大学、国际科学院组织秘书处与来自四大洲20多个国家的科学家共同达成的《科学家生物安全行为准则天津指南》(以下简称《天津指南》)被翻译成六种联合国通用语言,为世界各国科学家广泛利用《天津指南》提供了便利条件,助力《天津指南》在世界范围内的推广与传播。
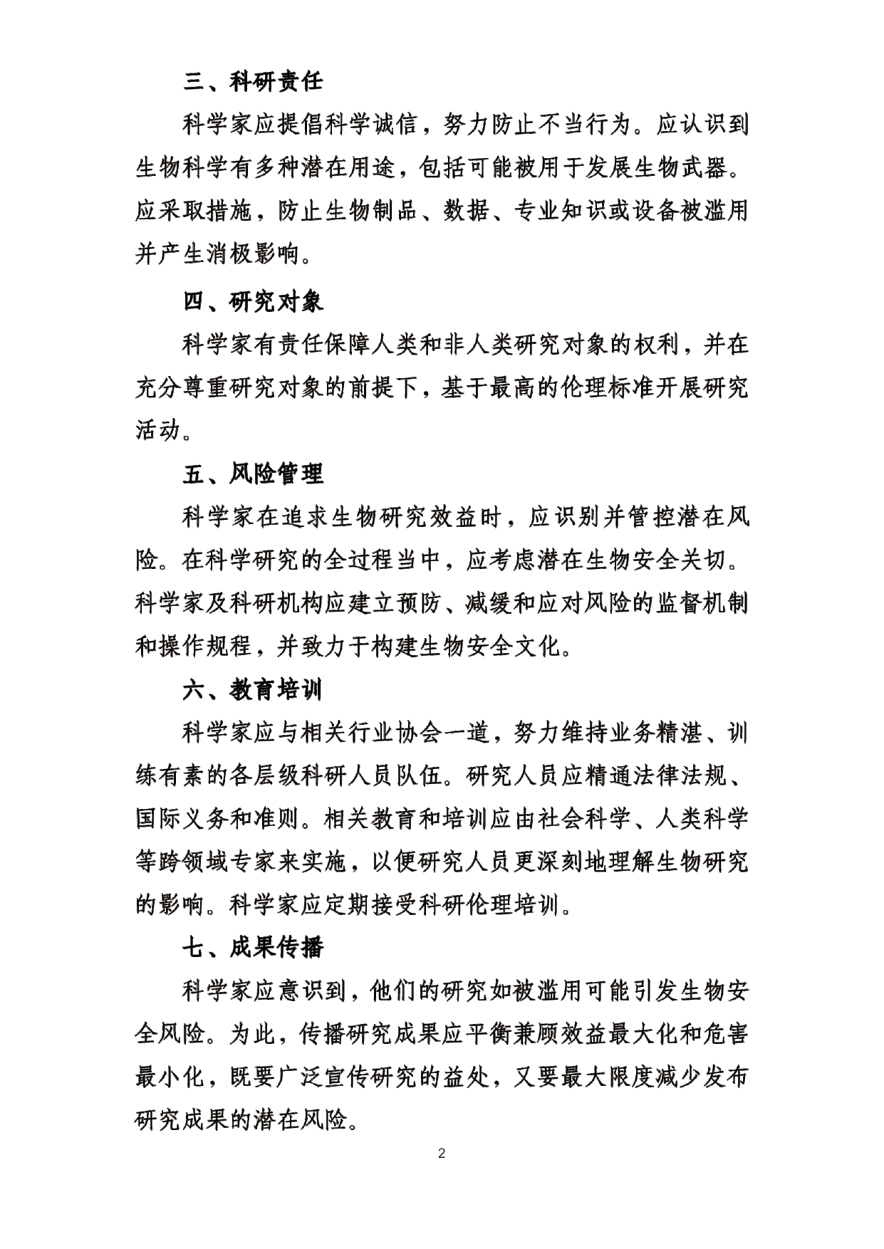
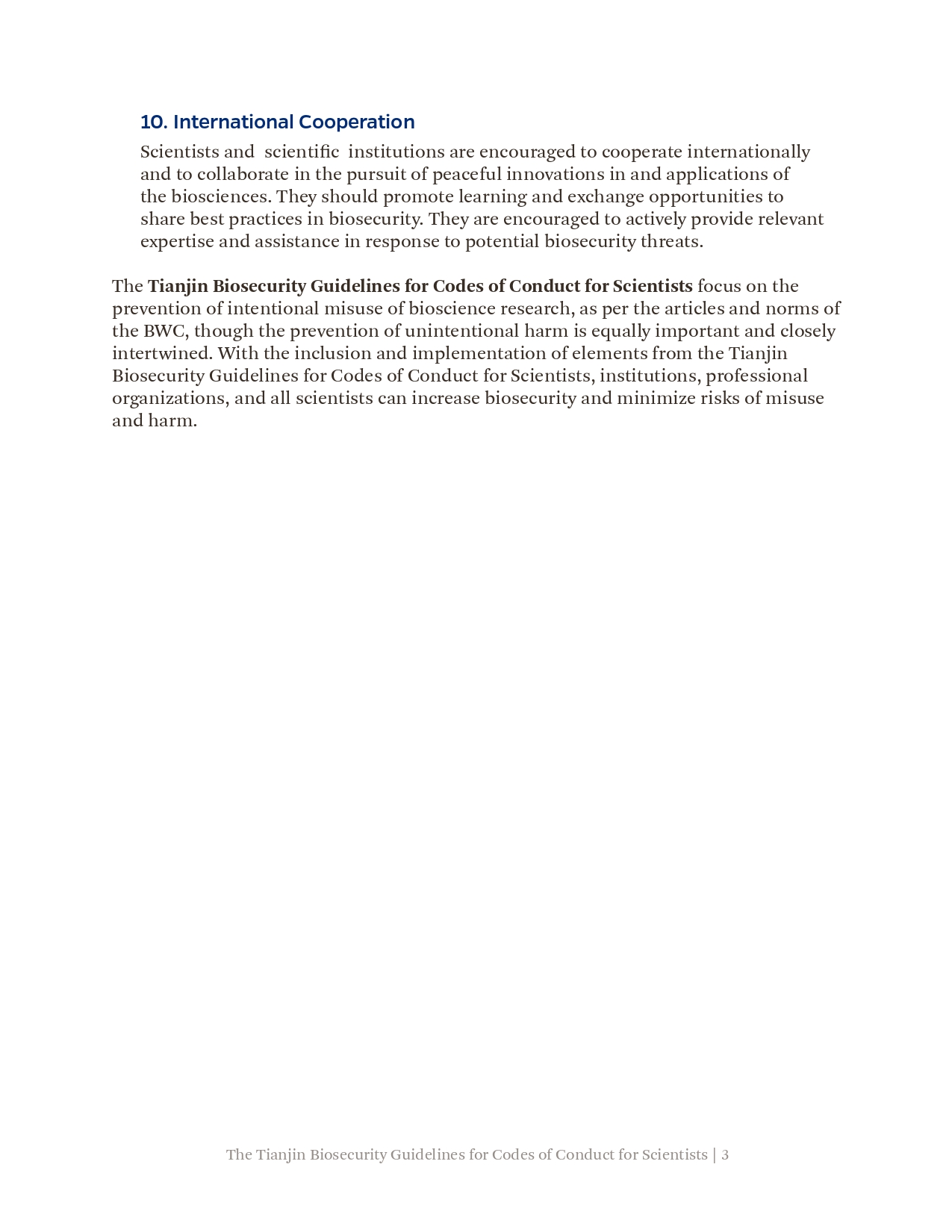
此前,《天津指南》已被国际科学院组织正式核可,并由中国和巴基斯坦共同提交《禁止生物武器公约》生物科技审议专题会议,被多国认可。生物科学领域的进步增进了人类福祉,但亦可能被滥用,特别是被用于发展和扩散生物武器。为弘扬负责任的文化,预防上述滥用,国际科学院组织鼓励所有科学家、研究机构和政府部门将《天津指南》的要素纳入其国家和机构的实践、程序和规章中。最终的目标是在不妨碍有益的生物科研成果产出的同时防止滥用,这既与《禁止生物武器公约》一脉相承,也有利于促进联合国可持续发展目标。
以下是《天津指南》六种语言版本。



《天津指南》-中文



《天津指南》-英文



《天津指南》-阿拉伯文



《天津指南》-法文



《天津指南》-俄文



《天津指南》-西班牙文
(编辑 董玥欣 郭水晶)